过年除了回家,肯定有不少朋友打算利用这难得的假期,选择和家人或朋友们一起出国旅行。
有数据表明,2018年的春节黄金周出境游突破了650万人次,国人的足迹更是遍布全球68个国家、海内外700多个城市,最远甚至到达了南极。

那么在境外旅行保险的选择上,小智给大家提几点小建议。
保险最通俗的价值是为我们提供保障。俗话说的好,不怕一万只怕万一,而保险保的就是这个万一。当意外事故发生后,保险公司可以对被保险人因意外事故受到的经济损失和人身伤害做出相应的经济赔偿。
其次,签证需求。去过申根国旅行的小伙伴们都知道,申根签证强制要求我们购买境外旅行保险。
根据申根国家的规定,从2004年6月1日起,所有的短期签证申请者都必须在递交签证申请材料时购买境外旅行险,证明可担保国外住院费用及遣返费用,保险金额不得低于30万元人民币,即3万欧元,保险期限至少要涵盖出发日期至归国日期,并且要覆盖所有申根国家。只有在同时递交了本人护照和符合要求的保单后,才能发放签证。
但不同的国家对境外游客签证,也有着不一样的要求。有的国家没有强制购买保险的规定,也有些国家则设有清晰的人身保险规定,甚至部分国家分别对保险的险种、保额等细节也有着不同的明确规定。
无论怎样要求,小智都强烈建议,既然都打算出国旅行了,真心也不差这点钱再买个境外旅行险了,毕竟保障的是自己和家人嘛。
想要来一次安心欢畅的旅行,没有保障怎么行?

01产品优势
多! 保障全面,包含意外身故及伤残、医疗费用、遗体送返等人身保障;包含旅行延误、行李延误等旅程保障;更包含随身财产、履行期间的证件遗失、家庭财产、银行卡盗刷、ATM提款抢劫等财产保障。
快!投保手续简便,出行48小时前随时投保。
好!灵活定制,含国内、全球四款保障计划,企业、个人均可购买。
省!保费低廉,1日也可投保,日保费最低8元,年付价格更加优惠。
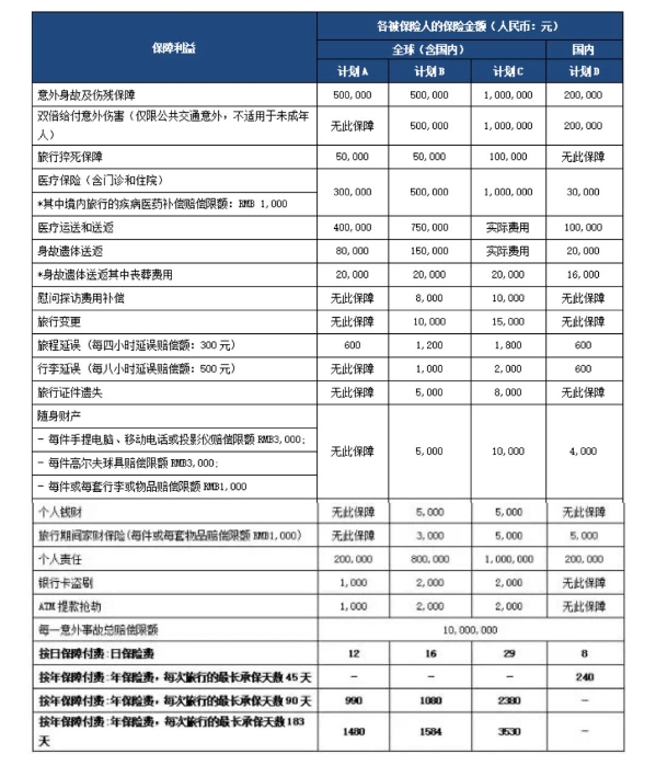
02保障计划

投保声明
1.投保人及被保险人在投保前须知晓及保证:被保险人绝不会违反医生的劝告及旅行目的不在于治疗疾病,被保险人现在身体健康并无任何不适宜旅行的精神状态或身体状况,且对任何可能导致旅行取消或中断的状况并不知晓。
2.承保年龄为1-80周岁,以申请时被保险人的周岁年龄为准。71至80周岁的被保险人,其“意外身故及伤残保障”,“双倍给付意外伤害”和“旅行猝死保障”的保险金额为保险明细表中的保险金额的一半,保费维持不变。
3.中国保监会规定,10周岁以下的未成年人累计身故保险金额不得超过人民币20万元;10至17周岁的未成年人累计身故保险金额不得超过人民币50万元。若未成年被保险人的保险金额超过上述规定,则以上述规定的保险金额为限。
4.不承保任何直接或间接前往或途径索马里、利比亚、利比里亚、叙利亚、阿富汗、南北苏丹、刚果民主共和国、伊拉克、中非、也门、巴勒斯坦,以及投保时已经处于战争状态或已被宣布为紧急状态的国家或地区,或在上述国家或地区旅行期间发生的保险事故。
5.可承保的高风险运动包括:海拔5000米以下的休闲旅游、远足徒步、登山运动、山地穿越、露营、固定路线洞穴体验、野外生存、徒步穿越无人区(沙漠、戈壁等);定向运动、拓展活动、场地趣味活动、自行车运动、山地自行车越野、场地/越野轮滑、自驾车旅行;游泳、潜水(下潜深度不超过18米)、溯溪、划船、帆船、帆板、皮划艇、漂流;人工/自然场地攀岩及下降、攀冰、滑雪运动、骑马游玩、马术培训、马术比赛(竞速赛、绕桶赛)、丛林飞跃、飞盘、溯溪、攀冰、海上摩托、速降。
6. 邮(游)轮不属于本保单定义的公共交通工具。
重要提示:本合同所称的旅行不包括被保险人往来其日常居住地与日常工作地的个人旅游或旅行。
常见问题
1. 对就诊医院有什么要求?
答:医疗机构是指符合下列所有条件的医疗机构:(1)拥有合法经营执照;(2)设立的主要目的为向受伤者和患病者提供留院治疗和护理服务;(3)有合格的医生和护士提供全日24小时的医疗和护理服务;(4)非主要作为康复医院、诊所、护理、疗养、戒酒、戒毒或类似的医疗机构。若医院处于中国大陆境内,则医院必须是二级以上(含二级)医院。
2. 如何证明自己的行李延误了?航空公司只提供了行李未领取证明,没有开具载有延误小时数的行李延误证明怎么办?
答:您可以在收到行李后请航空公司出具一份载有行李延误时长的行李延误证明,或者在收到行李时,保留行李收取时间的依据,比如行李签收单等。
3. 个人随身财产遗失、损失时,需要注意搜集哪些材料?
答:在第一时间向警方报案并拿到载明事故经过和损失项目明细的警方证明,同时在事故现场拍照取证、请第三方证人提供事故情况说明等。
如您感兴趣可致电
销售热线:010-65613920转8411