一、什么是异地就医(基本医疗长期驻外)?
基本医疗长期驻外是指在北京参保, 被工作单位长期派往外地工作的员工,通过申请长期驻外备案,可在备案的统筹地区内的异地医院就医,并通过邮政储蓄等十六家银行领取个人部分的情况。目前办理长期驻外的员工,通过如下途径备案完成后,同一统筹地区内的所有医院均可就医(若选择京津冀结算医院,即三河中海实业公司燕郊基地分公司医务室、中海实业公司高碑店基地分公司卫生所、河北燕达医院,则只能去所选的医院就医,无法再去同一统筹地区的其他医院就医),北京保留一家定点医疗机构。除保留的一家北京定点医疗机构外,北京32家A类定点医疗机构、定点中医医院、定点专科医院仍可正常持社保卡就医。
二、目前有两种途径进行备案:
(一)通过国家异地就医备案小程序:
1、扫描下图二维码,进入国家异地就医备案小程序:点击快速备案—为自己备案、城镇职工、选择参保地,请仔细阅读备案告知书。
2、进行备案信息的填写,在职职工请填写异地长期居住人员或常驻异地工作人员,退休人员请选择异地安置。
3、选择您需要办理异地就医的省、市,填写联系人信息,填写完成并核实无误后需要完成个人承诺书并完成电子签名。
4、提交备案,社保中心会在2-3个工作日进行审核,请确认小程序中审批结果后再就医。
注:
1、目前通过小程序备案的,本市定点医院默认为社保系统中第一家定点医院(如不确定本市第一家定点医院,请自行登录网申服务平台查询。网址:https://bjt.beijing.gov.cn/renzheng/p/login/login.html)
2、若通过小程序自行备案的,请联系我司办理银行信息采集。办理方式:填写《北京市社会保险个人信息变更登记表》,发邮件至yuangongfuwu@ciic.com.cn
3、选择京津冀结算医院(三河中海实业公司燕郊基地分公司医务室、中海实业公司高碑店基地分公司卫生所、河北燕达医院),暂时无法通过国家异地就医备案小程序备案,只能通过提交材料备案。

(二)、提交材料办理:(选择京津冀结算医院仅可通过此途径备案)
以下材料要求仅适用于朝阳区参保人员
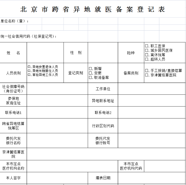
填写《北京市跨省异地就医备案登记表》两份
人员类别:请如实勾选:若您为退休人员,请勾选异地安置退休人员;若您为在职职工,选择异地长期居住或常驻异地工作均可,如实勾选即可。
登记类别:首次办理请勾选新增
备案类别:可选择手工报销/直接结算和京津冀结算医院。
若选择京津冀结算医院(即三河中海实业公司燕郊基地分公司医务室、中海实业公司高碑店基地分公司卫生所、河北燕达医院),则只能去所选的医院就医,无法再去同一统筹地区的其他医院就医。
行政区划代码:暂时可不填写,请务必将跨省异地结算统筹区填写准确。
委托代发银行名称及账号:在职员工提供以下任意一家开户银行信息(邮储存折账号要求为18-19位账号)。

本市需选择一家定点医疗机构,且填写本市定点医疗机构代码为8位。

以上表格根据实际情况选择提供,以中智名义参保的由我司盖章。
新入职的员工,如在原单位已办理了异地就医(长期驻外)备案,在入职中智后仍需办理异地就医(长期驻外)的,则需要按以上材料重新准备办理异地就医(长期驻外)备案或通过小程序自行备案。
三、异地结算统筹地区变更
《北京市跨省异地就医备案登记表》原件三份(其中一份填写需要取消的异地结算统筹区,并勾选取消备案,另外两份填写新的异地结算统筹区信息,勾选变更,备案类别按照变更后如实勾选)
以中智名义参保的由我司盖章
四、本市定点医院变更(本市定点医院只可选择一家)
1、《北京市社会保险个人信息变更登记表》一份
五、长期驻外人员个人帐户领取方式变更
1、《北京市社会保险个人信息变更登记表》原件一份
2、 邮储存折或银行卡首页复印件一份
六、长期驻外人员个人帐户何时到帐?
长期驻外人员个人帐户打款周期为每月打款。
七、取消长期驻外
1、《北京市跨省异地就医备案登记表》原件一份,并勾选取消备案
2、《北京市社会保险个人信息变更登记表》原件一份(变更项目如下)

注:
1、社保单开户(社保以本单位名义在社保中心独立缴费的),以上所涉及的《北京市社会保险个人信息变更登记表》均需提交两份,填写单位名称、组织机构代码、社保登记证编码,并加盖公章。
2、以上提及表格均可直接点击下载。
3、提交材料后,我司会提交到社保中心办理,业务办理周期大概为5个工作日。